•产品描述:U3506A 是一款高电压、降压型的开关式稳压器,内置功率 MOSFET。它集成了一个高侧、高电压的功率 MOSFET,其电流限制值通常为 2A(IPK)。输入范围适用于多种降压应用,因此非常适合用于汽车、工业和照明等领域。采用滞回电压模式控制,响应速度极快。UNIU 的专有反馈控制方案可减少所需的外部组件数量。开关频率为 130 千赫兹,使得元件尺寸较小。热关断和短路保护(SCP)提供了可靠且容错的操作。低静态电流使 U3506A 可用于电池供电的应用。U3506A 采用 ESOP-8 封装,具有外露焊盘。
•主要特点:集成高压启动电路;默认输出电压为 5V(类型);内置 180V/1.2Ω MOSFET;内置启动二极管;滞回控制:无补偿;130KHZ 开关频率;用于降压应用的 PWM 调光控制输入;短路保护(SCP)与集成高侧 MOSFET 一起;低静态电流;热关机;采用 ESOP-8 封装,引脚外露。
•典型应用:滑板车、电动自行车控制电源;太阳能系统;汽车系统电源;工业电源;高功率 LED 驱动器;USB
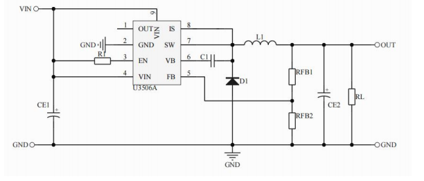
•典型应用电路

Copyright © 2015-2023 绍兴宇力半导体有限公司
浙公网安备33060202001577
浙ICP备2020037221号-1
技术支持:蓝韵网络