•产品描述:
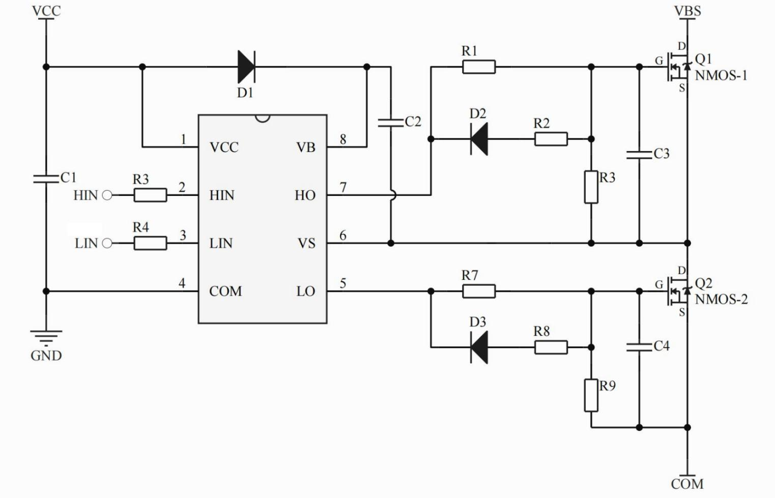
U21867是一款高压半桥栅极驱动芯片,设计用于高压、高速功率MOSFET和IGBT。具有独立的高侧和低侧参考输出通道。U21867的逻辑输入电平兼容低至3.3V的CMOS或LSTTL逻辑输出电平。内部集成了高、低侧欠压锁定电路,输出具有大电流脉冲能力,输出电流能力可达4A。U21867其浮动通道可用于驱动高压侧N 沟道功率MOSFET和IGBT,浮地通道工作电压最高可达600V。
•主要特点:
●高端悬浮自举设计
●最高工作电压可达+600V
●高负瞬态电压承受能力
●支持栅极驱动电压从8到20V
●VCC/VBS欠压保护(UVLO)
●兼容3.3V,5V输入逻辑
●芯片传输延时特性
•典型应用:
•典型应用电路:

Copyright © 2015-2023 绍兴宇力半导体有限公司
浙公网安备33060202001577
浙ICP备2020037221号-1
技术支持:蓝韵网络