产品描述:
U3501C是一个高压,降压,开关稳压器内置MOSFET。它集成了一个高侧、高电压、功率MOSFET,通常电流限制为5A(IPK)。输入范围适应各种降压应用,使其成为汽车,工业和照明应用的理想选择。采用滞回电压模式控制,响应速度非常快。UNIU专有的反馈控制方案最大限度地减少了所需外部组件的数量。开关频率为130KHz,允许元件尺寸小。热停机和短路保护(SCP)提供可靠的容错操作。低静态电流允许U3501C用于电池供电的应用。U3501C采用带有外露衬垫的ESOP-8封装。
主要特点:
●集成高压启动电路●集成5.3V基准电路●内置60V/29 mΩ MOSFET●内置自引导二极管●滞后控制:无补偿●130KHz开关频率●PWM调光控制输入降压应用●集成高侧MOSFET的短路保护(SCP)●低静态电流●热关闭●可在带有暴露焊盘的ESOP-8封装中使用
典型应用:
●电动滑板车、电动自行车控制电源、太阳能系统、汽车系统电源、工业电源、大功率LED驱动、USB
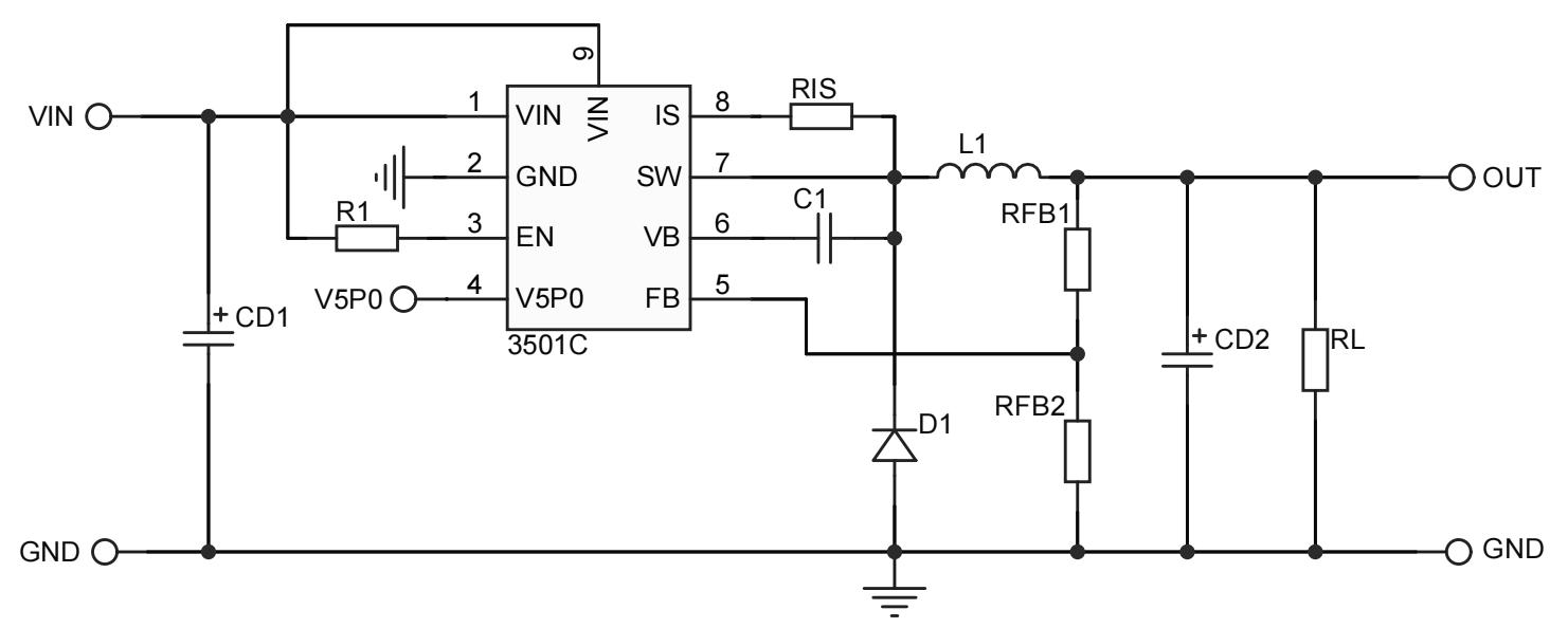
•典型应用电路

Copyright © 2015-2023 绍兴宇力半导体有限公司
浙公网安备33060202001577
浙ICP备2020037221号-1
技术支持:蓝韵网络