产品描述:
U3500D是一款高压降压开关稳压器,用于驱动外部功率MOSFET。输入范围适应各种降压应用,使其成为汽车,工业和照明应用的理想选择。采用滞回电压模式控制,响应速度非常快。UNIU专有的反馈控制方案最大限度地减少了所需外部组件的数量。开关频率为140KHz,允许较小的元件尺寸。热停机和短路停机(SCS)提供可靠的容错操作。低静态电流允许U3500D用于电池供电的应用。
主要特点:
●内部集成自举电源电路●DC-DC 12V典型开关电流应用●迟滞控制:无补偿●140KHz开关频率●PWM控制输入降压应用●低静态电流●热关闭●可在ESOP-8封装中使用,带外露衬垫
典型应用:
●电动滑板车、电动自行车控制电源、太阳能系统、汽车系统电源、工业电源、大功率LED驱动
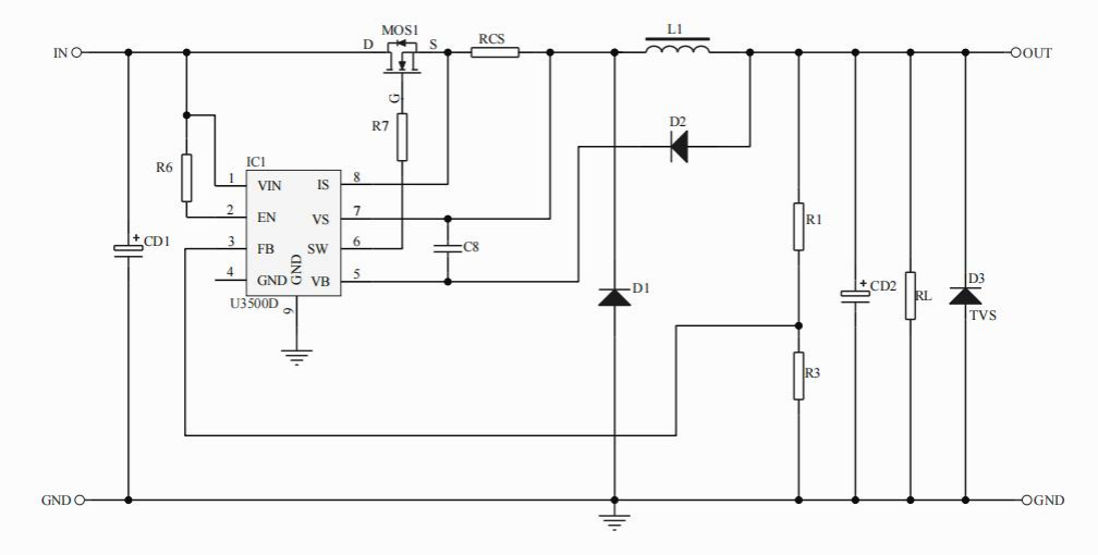
•典型应用电路

Copyright © 2015-2023 绍兴宇力半导体有限公司
浙公网安备33060202001577
浙ICP备2020037221号-1
技术支持:蓝韵网络