•产品描述:
U322C是一款高性能低成本PWM控制功率器,适用于离线式小功率降压型应用场合,外围电路简单、器件个数少。同时产品内置高耐压MOSFET可提高系统浪涌耐受能力。与传统的PWM控制器不同,U322C内部无固定时钟驱动MOSFET,系统开关频率随负载(轻载、重载)变化可实现自动调节。同时芯片采用了多模式PWM控制技术,有效简化了外围电路设计,提升线性调整率和负载调整率并消除系统工作中的可闻噪音。此外,芯片内部峰值电流检测阈值可跟随实际负载情况自动调节,可以有效降低空载情况下的待机功耗。U322C集成有完备的带自恢复功能的保护功能:VDD欠压保护、逐周期电流限制、输出过压保护、过热保护、过载保护和VDD过压保护等。
•主要特点:
集成 700V 高压启动电路 ; BUCK&BOOST兼容 ; 低功耗模式工作 ;支持降压和升降压拓扑 ; 待机功耗低于 50mW; 良好的线性调整率和负载调整率 ;集成软启动电路 ; 内部保护功能: 过载保护 (OLP) , 逐周期电流限制 (OCP) , 输出过压保护 (OVP), VDD 过压、欠压和电压箝位保护。
• 典型应用:
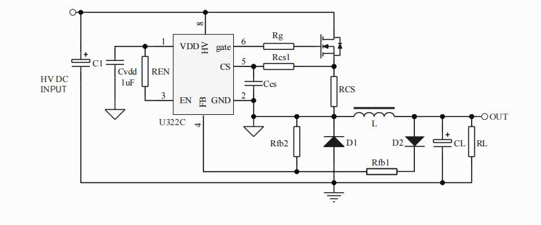
•典型应用电路

Copyright © 2015-2023 绍兴宇力半导体有限公司
浙公网安备33060202001577
浙ICP备2020037221号-1
技术支持:蓝韵网络