•产品描述:
U3315/6是用于功率MOSFET和IGBT器件的高速三相栅极驱动器,具有三个独立的高低侧参考输出通道。内置死区保护和穿透保护,防止损坏半桥。当VCC和VBS低于设定的阈值电压时,UVLO电路可防止故障发生。一种新的高压BCD工艺和共模降噪技术在高dV/dt噪声条件下提供了高侧驱动器的稳定运行,同时具有优异的负瞬态容限。包含低功率消耗,因此待机模式可用于将芯片设置为低静态电流状态,以实现长电池寿命。
•主要特点:
●可完全工作到+300 V●耐受负瞬态电压●栅极驱动供电范围从4.5V到20V●独立的3个半桥驱动器●低侧输出与输入相异。3.3 V逻辑兼容低di/dt栅极驱动,具有更好的抗噪性
•典型应用:
●电动自行车/电动工具三相电机驱动●电池供电的微型/微型电机控制●通用逆变器
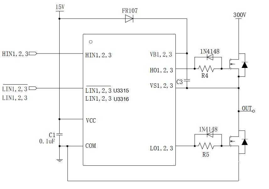
•典型应用电路

Copyright © 2015-2023 绍兴宇力半导体有限公司
浙公网安备33060202001577
浙ICP备2020037221号-1
技术支持:蓝韵网络